
针对“山东菏泽一小学入学要求房产套内面积超60平米”一事,9月3日,菏泽市委宣传部新闻科一名工作人员回应澎湃新闻(www.thepaper.cn)称,教育局已在处理,正在会同其他相关部门研究方案。

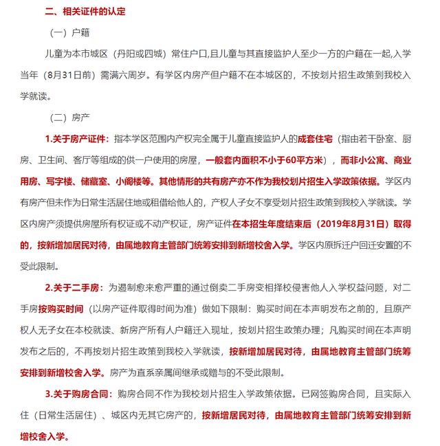
菏泽市第一实验小学关于招生工作的几项声明。图片来源:菏泽快报
同日,菏泽市教育局基础教育科一名工作人员表示,他们于近期发现前述情况,领导正研究此事,有信息会发布。
前述工作人员表示,此前关于招生方面,各个县区的学校可以根据实际情况制定相应的招生政策。
据潇湘晨报此前报道,居住在菏泽市中达广场、融邦中山苑等多个小区的业主称,他们小区对应的学区为菏泽市第一实验小学,但在今年8月网上报名时,校方以他们的房产“套内面积不足60平”为由拒绝了他们的入学申请。学校这样的招生政策被质疑“嫌贫爱富”。
前述报道称,菏泽市第一实验小学一位负责招生工作的工作人员证实了招生政策中对于房子套内面积必须大于60平这一要求。工作人员回复,套内60平以上的房子才属于“成套住宅”。
据菏泽快报2019年7月发布的《菏泽市第一实验小学关于招生工作的几项声明》,该校学区范围内适龄入学儿童急剧增加,而区域内尚未增建新的学校,学校办学规模已定且达到上限,学位严重不足。“结合我校实际情况,借鉴外地学校招生工作经验,报请上级相关部门同意,在今后招生工作中将按照完全符合条件者优先、分批次处理的原则,首批招生先解决户口、房产均符合要求的……”
菏泽市第一实验小学在该声明中提到,要求学区范围内产权完全属于儿童直接监护人的成套住宅(指由若干卧室、厨房、卫生间、客厅等组成的供一户使用的房屋,一般套内面积不小于60平方米),而非小公寓、商业用房、写字楼、储藏室、小阁楼等。
澎湃新闻注意到,菏泽市第一实验小学微信公众号发布的2021年招生公告,对户籍、房产等提出要求,但并未提到对房产套内面积的具体要求。
栏目主编:张武
本文作者:澎湃新闻
文字编辑:宋彦霖