我的位置: 上观号 > 上海市社联 > 文章详情

公告 | 上海市第十七届哲学社会科学优秀成果奖表彰名单公布

转自:上海市社联 2025-10-31 13:03:17

上海市第十七届

哲学社会科学优秀成果奖

表彰名单

学术贡献奖

(4名)

学术新锐奖

(19名)

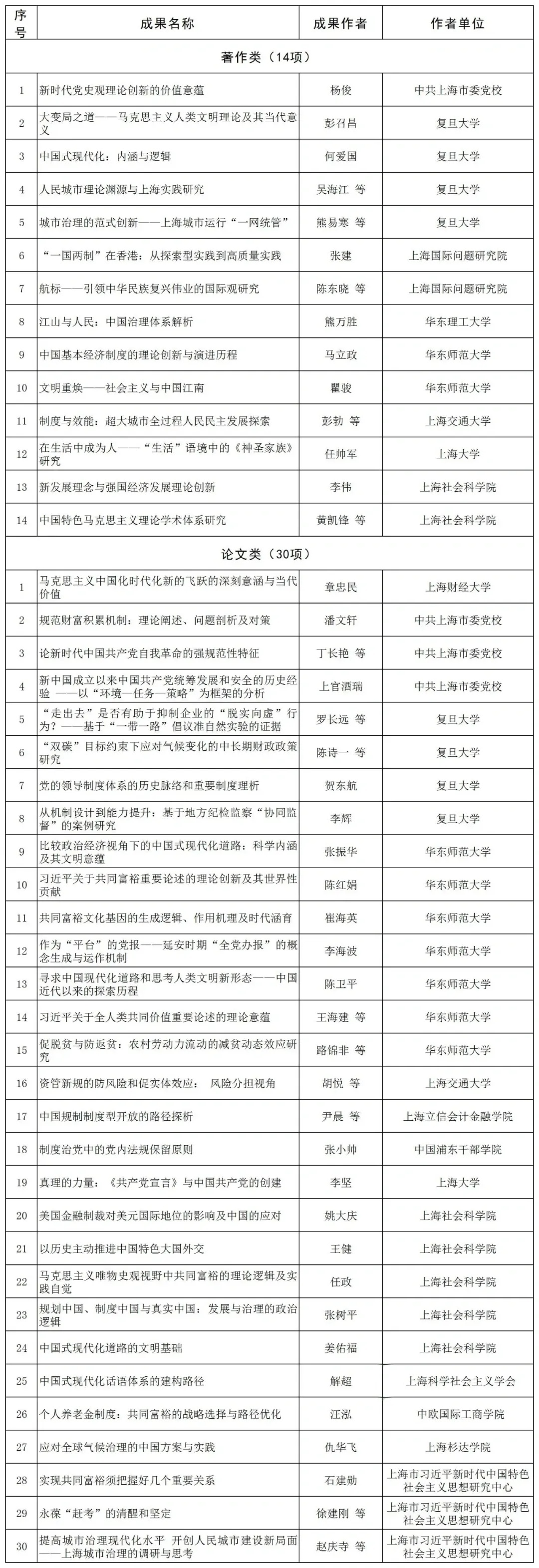
党的创新理论研究优秀成果一等奖

(15项)

党的创新理论研究优秀成果二等奖

(44项)

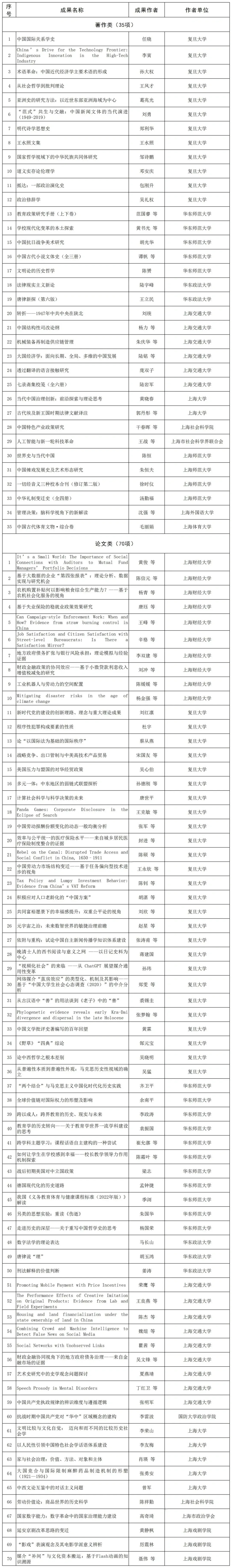
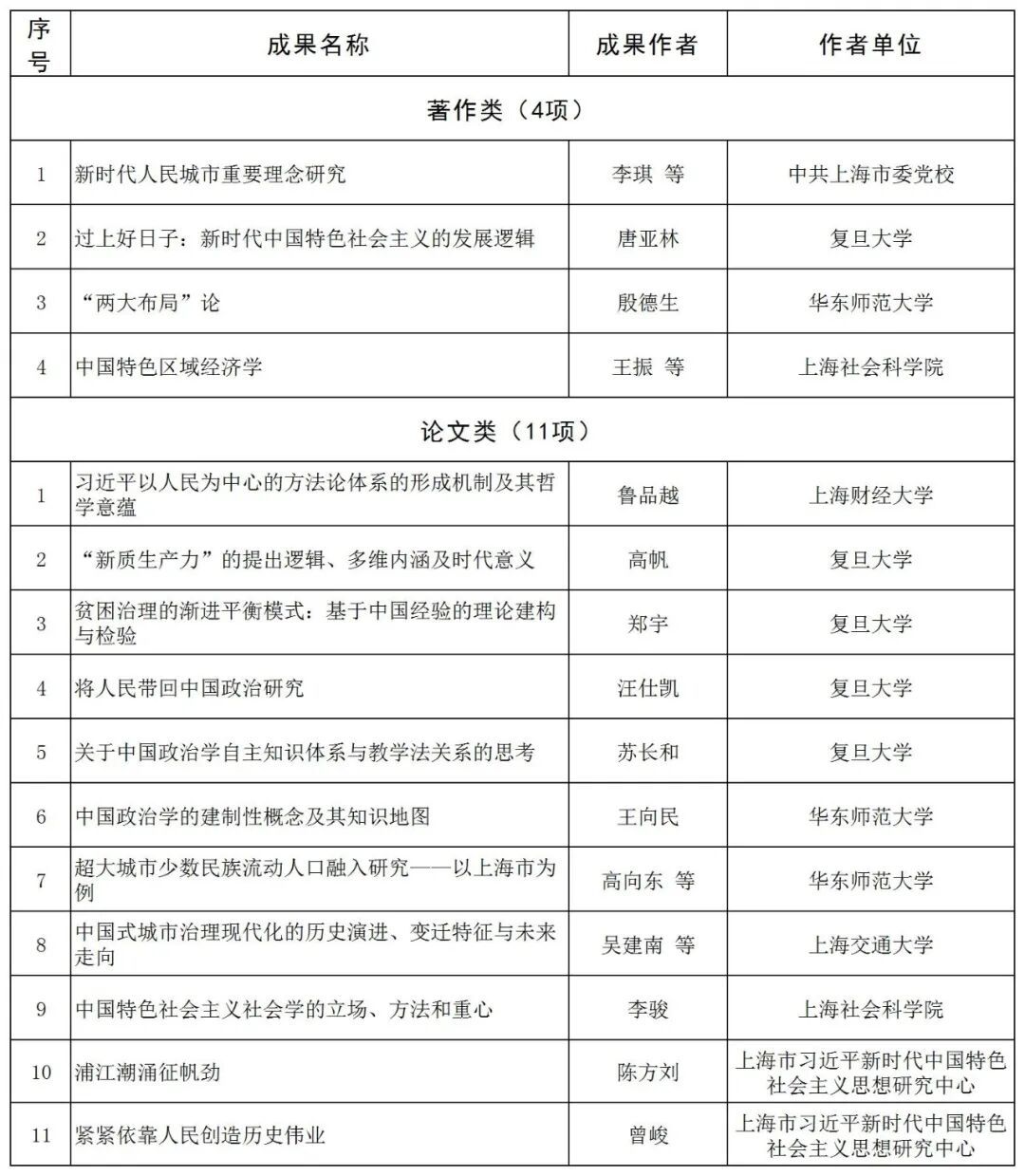
学科学术优秀成果一等奖

(105项)

学科学术优秀成果二等奖

(312项)