楼市的活跃度,也带动公积金贷款及提取政策咨询热度。近日,新民晚报接到不少市民咨询,个人租房可以用公积金支付吗?住宅老旧电梯更新提取公积金,需要符合什么条件?为此,上海市公积金中心相关负责人进行回复。




那么,该如何通过“随申办市民云”
进行线上提取公积金支付房租呢?
一起来看看在线办理指南~
租赁住房不属于网签备案范围
服务入口
打开“随申办市民云”(APP/微信小程序/支付宝小程序),搜索关键词“提取公积金”,找到“租赁市场租赁住房提取住房公积金(未网签备案)”,点击进入。

办理指南:
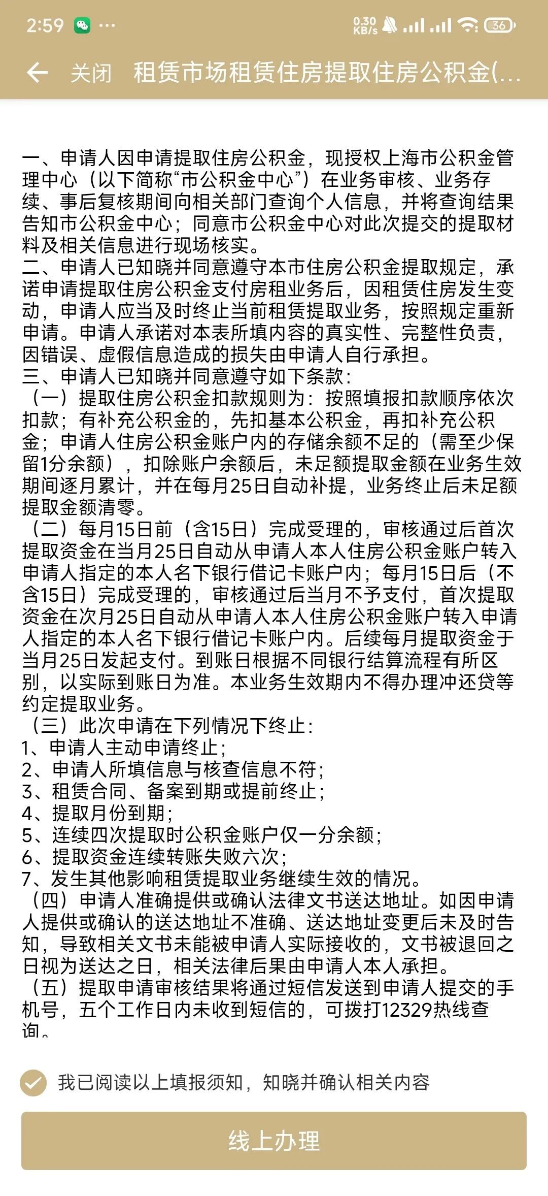
1、完成身份验证后,选择“业务受理”。仔细阅读办理须知后,点击“我已知晓,开始办理”并浏览提示、确认。


2、核实申请人信息,点击“下一步”。

3、选择婚姻状况,以选择“未婚”为例,进行验证信息。

4、选择区县名称、租赁租房地址等信息后,填写银行卡信息,即可进入受理成功页面。

提醒:该服务还包括业务信息查询,业务信息变更、业务终止及满一年确认等功能,可依据自身情况选择使用相关功能。
已经网签备案
租赁合同通过租赁平台办理网签备案
服务入口
打开“随申办市民云”(APP/微信小程序/支付宝小程序),搜索关键词“提取公积金”,找到“租赁市场租赁住房提取住房公积金(网签备案)”,点击进入。
1、完成身份验证后,选择“提取申请”。阅读办理须知并勾选“我已阅读...确认相关内容”,点击“线上办理”。

2、选择婚姻状况(以未婚为例),完善相关信息进行校验。

3、填写并确认租赁信息,选择申请提取支付房租起止时间、月提取金额,点击“提交”即可。


部分信息来源:金海岸、上海住房城乡建设管理
往期推文SUI SHEN BAN
上海地铁2号线站点+1,即将开通初期运营→
电车无忧排队充电!到2027年底,建成2800万个充电设施!
社保服务进万家!“社保地图”把贴心服务送到您身边
零材料,不用跑!线上公积金冲还贷轻松搞懂!赶快和小申学起来~
上海官宣入秋!秋日出行,这些服务一键收藏!


点击下载
“随申办”
APP
点击关注
“随申办”
小红书