
据市交通委介绍,2026年春运过半,上海各大高校即将迎来新学期返校客流高峰。为保障广大高校学子便捷、安全返校,本市“出行即服务”(MaaS)平台“随申行”联合多家运力企业,于2月27日至3月8日期间开通“2026春运回沪返校定制专线”。
这是上海连续第三年在春运期间以定制客运模式服务高校学子集中出行。
点击“划重点”极速浏览↓↓↓

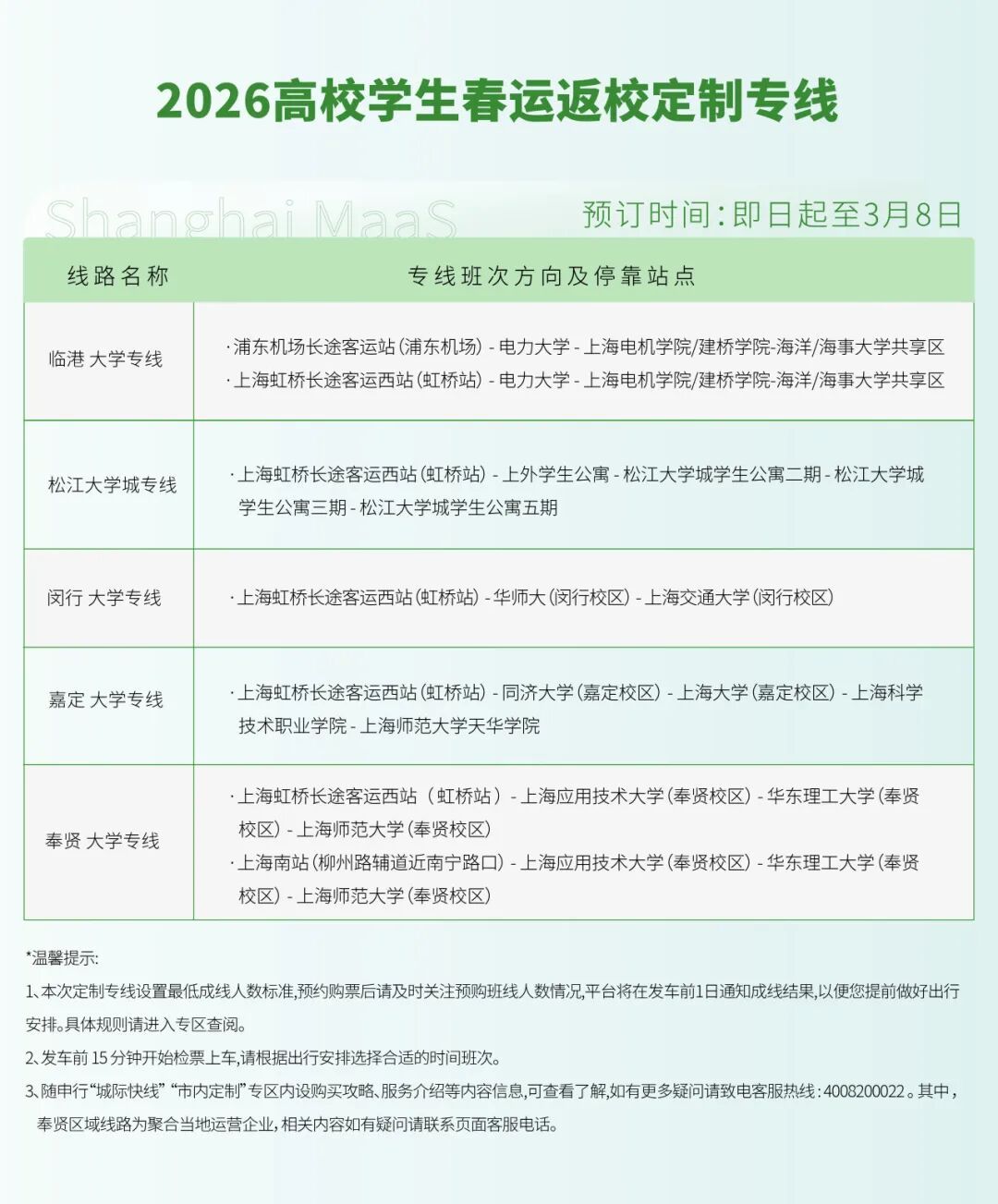
7条线路覆盖5区21个校区
枢纽与高校“点对点”衔接
本次专线围绕高校学子回沪返校“行李多、换乘繁、打车贵”的出行难题,根据实际需求开行了7条自虹桥枢纽、浦东国际机场、上海南站3个主要枢纽始发的“点对点”直达线路。定制专线服务范围覆盖浦东、松江、闵行、奉贤、嘉定等5个行政区的21个高校校区。师生抵沪后无需换乘,即可由枢纽直达校门。线路走向、发车班次、途经站点及票价等信息已在“随申行”平台“返校专线”专区公布,即日起开放预约。

需求驱动、动态响应
定制客运实现运力精准投放
与传统班线不同,该专线采用“线找人”的运营模式。在市交通、教育主管部门协调下,随申行提前通过高校调研、线上问卷归集学生出行需求,依托MaaS平台大数据分析,动态优化线路走向、发车频次及车型配置,实现运力资源与分散出行需求的高效匹配。这一模式已在此前春运、暑运等多次集中出行保障中得到验证。
预约、扫码、核验
购票乘车全流程线上完成
即日起,有出行需求的学生可通过以下两种方式预约购票:
1. 扫描下方“返校专线”专区二维码,直接进入线路查询及购票页面,根据自身的行程安排,预约选购返校专线班次。

2. 登录“随申行”App或微信小程序,首页点击“城际快线—市内定制—返校专线”,即可查看线路走向、发车班次、时间、途经站点及票价等信息,按页面提示完成预约。


购票成功后,可在“城际快线—我的车票”中查看电子票。针对抵达虹桥枢纽的同学,在抵达当日还可以通过随申行“枢纽通”——上海虹桥站室内导航,选择“长途汽车站”步行导航。抵达上车点后凭电子二维码刷码核验上车,全程便捷高效。
编辑:耿洁玉
转载请注明来自上海徐汇官方账号



