
凡未在本市就读幼儿园的适龄儿童,家长可在2026年4月26日前,登录“松江区教育考试中心网站(zsb.sjedu.cn)”,下载《上海市小学入学信息登记表(空表)》,如实填写并打印,扫描《上海市小学入学信息登记表(空表)》右上角的二维码进行预约登记。松江区教育考试中心收到预约登记后,将发送短信通知家长到指定地点进行现场信息登记。现场信息登记时,请家长携带好《上海市小学入学信息登记表》和所需佐证材料(原件和复印件)。
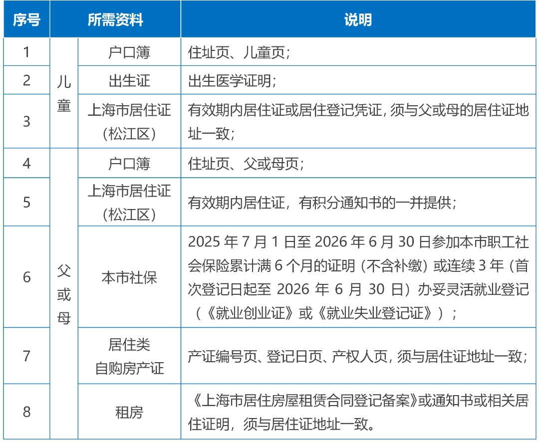
(1)本区户籍适龄儿童选择户籍地入学,提供1、2、4、5(或6)的材料;本市外区户籍适龄儿童选择本区入学,提供1、2、3、4、5(或6)、7的材料;集体户口、社区公共户口参照居住地入学。 (2)外省市户籍适龄儿童,提供下列表格中1、2、3、4、5、6、7(或8)的材料。 (3)港澳台、外籍适龄儿童,提供下列表格中1、2、3、4、5、6(或7)的材料。


来沪就读六年级的学生,家长可在2026年4月24日前,登录“松江区教育考试中心网站(zsb.sjedu.cn)”,下载《上海市初中入学信息登记表(空表)》,如实填写并打印,扫描《上海市初中入学信息登记表(空表)》右上角的二维码进行预约登记。松江区教育考试中心收到预约登记后,将发送短信通知家长到指定地点进行现场信息登记。现场信息登记时,请家长携带好《上海市初中入学信息登记表》和所需佐证材料(原件和复印件)。
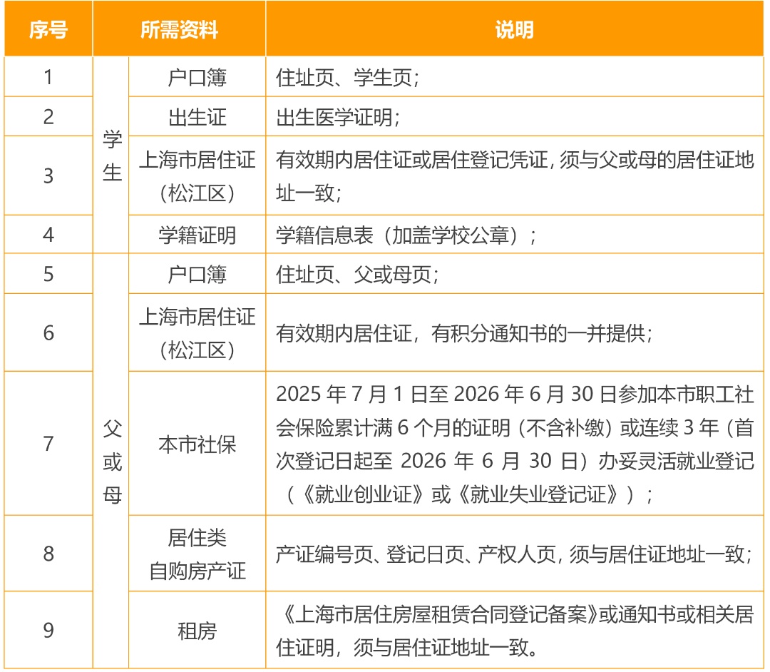
(1)本区户籍学生选择户籍地入学,提供1、2、3、5、6(或7)的材料;本市外区户籍学生选择本区入学,提供1、2、3、4、5、6(或7)、8的材料;集体户口、社区公共户口参照居住地入学。 (2)外省市户籍学生,居住地为本区的,提供下列表格内1、2、3、4、5、6、7、8(或9)的材料。 (3)港澳台、外籍学生,居住在本区的,提供下列表格内1、2、3、4、5、6、7(或8)的材料。


1.符合条件的来沪就读六年级的学生,统筹安排进入本区公办初中就读。家长及学生须自行承担无小学毕(结)业证书的后果。 2.有意向报名民办初中的学生,请务必在民办初中网上报名前完成信息登记。