2026
一、“无备案登记”适用对象
01
1.未入园适龄儿童;
2.无户籍适龄儿童;
3.上海市义务教育入学报名系统没有信息的适龄儿童或学生;
4.在外省市就读五年级、需要在本区就读六年级的本市户籍、符合条件的非本市户籍返沪来沪学生;
二、“无备案登记”办理时间
02
4月18/19日、4月25/26日
(上午8:30-10:30,下午13:00-15:00)
三、“无备案登记”办理地点
03
(一)本区“无备案登记”须在区幼升小、小升初指定登记点完成信息登记。

*建议家长尽量事先与区指定登记点电话预约后前往
(二)特殊情况处理
在规定时间内到区指定登记点进行“无备案”入学登记确有困难的家长,可通过联系区义务教育招生咨询电话59613558预约,并按预约时段把入学佐证材料递交至崇明区教育考试中心(城桥镇新崇北路7号)完成入学信息登记。
四、“无备案登记”需提供材料
04
1.本市户籍:户口簿首页、监护人页面、本人户口页面,在居住地登记就读的还需提供《本市户籍人户分离人员居住登记凭证》、房产证或房屋租赁备案;回沪就读六年级的学生还须提供外省市学籍信息表;
2.外省市户籍:户口簿首页、监护人页面、本人户口页面,适龄儿童《上海市居住证》或《居住登记凭证》,父母一方有效的《上海市居住证》、参加本市职工社会保险证明或《就业创业证》(或《就业失业登记证》)、房产证或房屋租赁备案;回沪就读六年级的学生还须提供外省市学籍信息表;
3.无户籍适龄儿童:
⑴已在公安系统备案的适龄儿童,请领养人提供身份证、户口薄,儿童姓名、性别、出生年月、居住地址等相关信息。
⑵未在公安系统备案的适龄儿童,请领养人提供身份证、户口簿、由领养人所在村、镇两级政府出具事实抚养的证明。
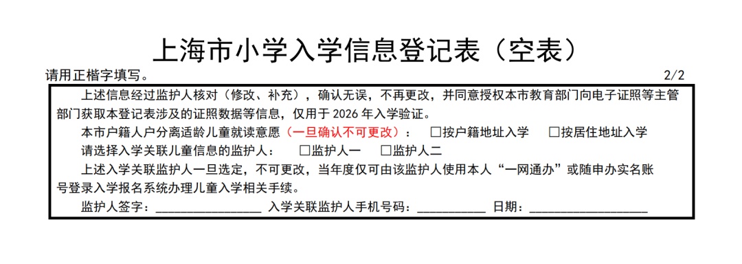
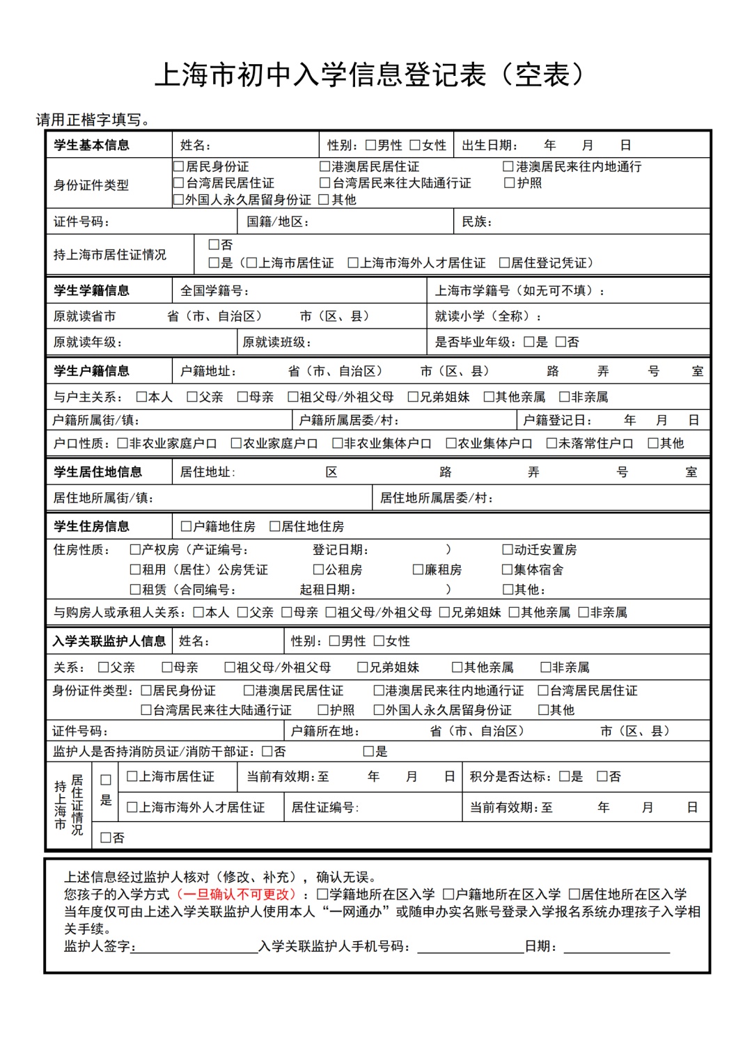
家长可事先下载《2026年上海市小学入学信息登记表(空表)》(或《2026年上海市初中入学信息登记表(空表)》)填写相关情况后,再去区指定登记点完成网上确认。
五、“无备案登记”政策咨询
05
崇明区教育考试中心:城桥镇新崇北路7号
咨询电话:59613558、69687281
附件1:2026年上海市小学入学信息登记表(空表)


附件2:2026年上海市初中入学信息登记表(空表)

点击文末“阅读全文”,查阅本办理指南并下载“上海市小学/初中入学信息登记表”空表