
根据《上海市教育委员会关于2026年上海市义务教育阶段学校招生入学工作的实施意见》(沪教委基〔2026〕9号)精神,为依法保障适龄儿童少年平等接受义务教育权利,促进依法办学,规范初中阶段学校的招生入学工作,结合区域实际,特制定如下实施方案:
一、基本要求
㈠ 坚持政府对公办教育资源均衡配置,合理设点布局,按照义务教育阶段初中公办学校免试相对就近入学原则和本区实际情况制定招生计划和相关政策,保证符合条件的适龄儿童接受义务教育。
㈡ 坚持公开、公平、公正的原则,及时向社会公布初中阶段学校招生入学工作的相关信息,加强教育部门、学校与家庭、社会的相互沟通交流。通过部门和学校网络平台公告、“校园开放日”活动等形式,向辖区内适龄儿童家长告知招生政策、招生细则。推广应用“一网通办”电子证照。
㈢ 各学校要认真贯彻国家和上海市的有关法律法规的精神,持续开展义务教育阳光招生专项行动,根据《上海市教育委员会关于2026年上海市义务教育阶段学校招生入学工作的实施意见》(沪教委基〔2026〕9号)的要求,依法开展招生工作,确保2026年初中招生入学工作规范有序地进行。各学校必须建立2026年招生领导小组、招生监察小组,具体负责招生工作。
㈣ 应用“一网通办”网站(zwdt.sh.gov.cn)义务教育入学专栏或“上海市义务教育入学报名系统”(shrxbm.edu.sh.gov.cn)。各学校必须根据区教育局规定的招生计划进行招生,严禁在招生计划之外自行招收学生。初中班额不超过50人,学校不得擅自扩大班级规模,突破班额数。不得招收无学籍材料的学生。
㈤ 各学校必须严格根据区教育局的要求,在规定的时间内开展信息公示、招生报名等工作。各学校在招生过程中,实施均衡分班,严禁举办或变相举办各类重点班、快慢班等;严禁以各类考试、竞赛、培训成绩或证书等作为招生依据或参考,严禁以任何形式选拔学生;不得拒绝接收具有接受普通教育能力的适龄残疾儿童随班就读。对烈士子女、符合条件的现役军人子女、公安英模和因公牺牲伤残警察子女及其他各类符合条件的优待对象,统筹安排入学。
二、公办初中招生入学工作
根据区内中小学设点布局的实际情况,相对就近均衡配置生源,实行部分划片电脑派位和部分对口入学相结合的初中入学办法。其他符合长宁区初中招生条件的学生,将根据登记入学人数和学校资源分布情况在区域内统筹安排入学。
三、民办初中招生入学工作
㈠ 公布招生简章
加强对民办初中招生工作指导与管理,根据区域和学校的实际情况核准招生计划和招生范围,并将各民办初中的招生计划报市教委备案,相关信息在“上海市义务教育入学报名系统”以及区政府网站教育频道上公布。严禁民办初中计划外招生,严禁擅自以“国际部”“国际课程班”“境外班”等涉外名义招生。义务教育阶段民办学校不引进境外课程,不使用境外教材。
民办初中应在核定的招生计划与范围内招生。经区教育局审定,有寄宿条件的民办初中可适当扩大招生范围,民办初中可按走读、住宿等分类设置招生计划;民办一贯制学校一般应设置本校免试直升计划和校外招生计划。民办初中按政策规定,承接联合办学单位以及符合其他相关条件的生源,可在学校招生计划中分设。民办初中按招生计划实施分类报名,报名人数超过招生计划数时由区教育局实施电脑随机录取。
学校招生简章及公告,须向区教育局备案,同时通过学校网站或微信公众号向社会公布。民办初中的招生简章公开内容应包括学校办学情况、办学特色、招生计划、收费情况、“三个承诺”(不提前组织学生报名或变相报名,不举行任何测试、测评、学科练习、面试或面谈,招生录取不与任何培训机构挂钩)等。
㈡ 实施网上报名
民办初中实行网上报名和招生录取工作。5月12日至5月14日,报名就读民办初中的学生须在“一网通办”网站义务教育入学专栏或“上海市义务教育入学报名系统”填报志愿,每个学生填报1所民办初中参加电脑随机录取,并可填报1个民办初中调剂志愿。一旦完成报名,不得再次报名或修改报名信息、放弃报名志愿。
㈢ 规范录取程序
如报名人数小于或等于招生计划数的,全部录取;如报名人数超过招生计划数的,由区教育局组织实施电脑随机录取。5月6日,开展民办九年一贯制学校直升录取工作。5月20日至5月21日,对报名人数超过招生计划数的民办初中实施电脑随机录取。电脑随机录取使用全市统一软件,实施全程录像。区教育局在电脑随机录取过程中引入公证机构参与,市、区两级教育行政、督导、纪检监察部门以及学校家委会代表等一同参与,自觉接受社会监督。电脑随机录取结果由区教育局负责公布,导入“上海市义务教育入学报名系统”。5月22日组织验证。5月23日安排调剂志愿录取。
㈣ 入学告知
5月22日起,本市将通过短信、“上海市义务教育入学报名系统”等渠道陆续告知相关入学信息。民办初中招生工作完成后,学校将录取名单上报区教育局。学生按学校通知办理入学手续。
实施公民办初中同步招生,未被民办初中录取的学生,根据公办初中已分配入学的实际情况,由区教育局按照当年度区、校招生政策和细则安排入学。小学毕业生如已填报《本市户籍学生回户籍(居住)地就读申请表》,按照填表时所选择的户籍(居住)地,由区教育局统筹安排进入公办初中就读。
四、具体工作要求
㈠ 成立区招生领导小组和工作小组,规划管理、统筹实施本区初中阶段的招生入学工作。主动协调招生工作中出现的问题,及时发现并处理违规招生事件,对违规招生的行为坚决予以纠正,并按照相关法律、法规追究有关责任人。
㈡ 坚持政府信息公开,规范公开内容,完善本区初中阶段学校招生入学告知制度和招生政策信息公开制度。根据《上海市教育委员会关于2026年上海市义务教育阶段学校招生入学工作的实施意见》(沪教委基〔2026〕9号),在4月7日向社会公开或上网公示以下信息:
1. 长宁区2026年义务教育阶段(初中)招生入学工作具体事项,含本区招生信息,包括学校对口招生的区域范围、操作办法等。
2. 各类学校的办学规模与设施等基本情况,包括:在校学生人数、学校占地面积、校舍建筑面积、运动场地面积和教学设施设备等。
3. 各类学校教职工人数、专职教师人数和师生比、中高级职称教师比例等。民办初中还须公布学校教师队伍中退休返聘教师的人数和比例。
4. 民办初中的招生计划、收费情况、招生承诺、办学特色等。
5. 区教育局义务教育阶段学校招生入学工作在线咨询方式、咨询和监督举报电话、信访接待部门地址。
学校应通过本单位网站或微信公众号,及时公开招生的相关信息。
㈢ 发挥督导、监察等部门的作用,加强初中阶段招生入学工作的指导与监督。区教育局和教育督导工作部门将加强对本区初中阶段学校招生入学工作的监督检查,并将招生入学情况作为评定学校工作、创建文明单位、评选先进、校长职级评审等工作的重要依据和民办初中等级评估的重要内容之一。
㈣ 公办初中在招生过程中,凡以创办特色为名举办或变相举办重点班、快慢班等,报名录取学生时以学生各类考试、竞赛、培训成绩或证书等为依据或参考的,或拒绝接收具有接受普通教育能力的适龄残疾儿童入学的,根据《中华人民共和国义务教育法》等有关规定,由区教育局责令限期改正,经查实,情节严重的,对直接负责的校长和其他相关人员依法给予处分。招生违规情况记入校长和教师信誉档案,与职称职级评定、评先评优相挂钩。
㈤ 民办初中在招生录取过程中未兑现“三个承诺”,以考试(测试)等方式选拔录取学生的,录取学生时以学生各类考试、竞赛、培训成绩或证书等为依据或参考的,或存在招收无学籍材料学生,利用招生入学违规收费,对报名的学生家长组织测评、调研等活动的,擅自在学校招生计划外招收学生等违规招生行为的,由区教育局根据《中华人民共和国民办教育促进法》《中华人民共和国民办教育促进法实施条例》等有关规定,责令校长或有关责任人员及时纠正,并视情核减该校的招生计划数,核减政府专项扶持资金。
㈥ 4月11日至4月12日,义务教育阶段学校积极创造条件开展“校园开放日”活动。“校园开放日”活动不得组织学生报名,不得组织任何形式的测试、测评、面试、面谈或调查等,不得收取学生任何形式的简历(包括各类证书)等材料。
五、具体操作办法
㈠ 长宁区公办初中招生按照免试相对就近入学原则,招生方式为电脑派位/对口入学和统筹安排
1. 电脑派位/对口入学操作办法
⑴ 本市户籍并在本区就读的应届小学毕业生,根据其所在小学的对口情况,通过电脑派位或对口入学。
⑵ 本区就读的应届小学毕业生中,父母一方持有效的《上海市居住证》且积分达标准分值的人员子女,根据其所在小学的对口情况,通过电脑派位或对口入学。
⑶ 本区就读的应届小学毕业生中,父母一方持有“上海市居住证B证”的外籍人员(留学人员)子女,根据其所在小学的对口情况,通过电脑派位或对口入学。
⑷ 本区就读的应届小学毕业的香港、澳门、台湾学生及华侨子女,根据其所在小学的对口情况,通过电脑派位或对口入学。
2. 统筹安排入学操作办法
⑴ 本区户籍,小学阶段在本区跨地块就读的应届小学毕业生回户籍(或居住)所在地块就读初中的操作办法
家长须凭户口本原件、房屋产权证或上海市房地产登记证明、人户分离的还需有居住地所在街镇社区事务受理服务中心开具的或“一网通办”平台办理的有效期内《本市户籍人户分离人员居住登记凭证》、房屋租赁合同登记备案证明等材料,于4月24日前向现就读小学提出回户籍(居住)地就读申请,不再参加本区的电脑派位和对口入学,由区教育招生考试中心统筹安排入学。
⑵ 非本区就读的本区户籍应届小学毕业生及本市户籍人户分离应届小学毕业生,回本区就读初中的操作办法
凭户口本原件、房屋产权证或上海市房地产登记证明、人户分离的还需有居住地所在街镇社区事务受理服务中心开具的或“一网通办”平台办理的有效期内《本市户籍人户分离人员居住登记凭证》、房屋租赁合同登记备案证明等材料,向现就读小学提出申请,家长于4月24日前网上填报《本市户籍学生回户籍(居住)地就读申请表》,由区教育招生考试中心审核通过后,统筹安排至我区公办初中就读。
⑶ 外籍学生在本区就读初中的操作办法
① 本区就读的应届小学毕业生中的外籍学生,可向现就读小学提出继续在我区就读的申请,填写《外籍学生继续就读申请表》,经区教育局统一审核批准后,根据其居住地址、学校的学额情况,统筹安排到具有招收外籍学生资质的公办初中。
② 非本市就读符合初中入学条件的外籍学生,需要在本区就读初中,须持父母一方在沪任职或就业证件(外国人工作许可证)、父母一方在沪一年期以上(包括一年)居留许可证明、父母一方及子女护照、派出所出具的《境外人员住宿登记表》、子女的出生证明、在长宁区的有效居住证明、长宁区公证处出具的监护人证明(此证明仅限不与父母同住情况),办理登记手续。请家长关注长宁区教育招生考试中心网站(https://kszx.chneic.sh.cn)中关于2026年长宁区小升初无备案学生信息采集说明或拨打电话021—62787558进行咨询。经区教育局统一审核批准后,根据其居住地址、学校的学额情况,统筹安排到具有招收外籍学生资质的公办初中。
⑷ 香港、澳门、台湾学生及华侨子女在本区就读初中的操作办法
① 非本市应届小学毕业的香港、澳门人士子女,持子女本人及父母有效的港澳居民居住证、香港或澳门的身份证明、子女的出生证明、在长宁区的有效居住证明、长宁区公证处出具的监护人证明(此证明仅限不与父母同住的情况),办理登记手续。请家长关注长宁区教育招生考试中心网站(https://kszx.chneic.sh.cn)中关于2026年长宁区小升初无备案学生信息采集说明或拨打电话021—62787558进行咨询。经区教育局统一审核批准后,根据其居住地址、学校的学额情况,统筹安排入学。
② 非本市应届小学毕业的台胞随行子女,持子女本人及父母有效的台湾居民居住证,或台湾居民来往大陆通行证(台胞证)、子女的出生证明、派出所出具的《境外人员住宿登记表》、在长宁区的有效居住证明,办理登记手续。请家长关注长宁区教育招生考试中心网站(https://kszx.chneic.sh.cn)中关于2026年长宁区小升初无备案学生信息采集说明或拨打电话021—62787558进行咨询。经区教育局统一审核批准后,根据其居住地址、学校的学额情况,统筹安排入学。
③ 非本市应届小学毕业的华侨子女,持子女本人护照、父母一方的户口簿、由长宁区人民政府侨务办公室出具的《华侨子女来沪就读身份证明》、子女的出生证明、在长宁区有效居住证明、长宁区公证处出具的监护人证明(此证明仅限不与父母同住的情况),办理登记手续。请家长关注长宁区教育招生考试中心网站(https://kszx.chneic.sh.cn)中关于2026年长宁区小升初无备案学生信息采集说明或拨打电话021—62787558进行咨询。经区教育局统一审核批准后,根据其居住地址、学校的学额情况,统筹安排入学。
⑸ 来沪人员适龄随迁子女在本区就读初中的操作办法
① 本区小学毕业的非本市户籍学生,父母积分均不达标准分值的,若需要在我区继续就读,可向现就读学校提出申请,经区教育招生考试中心审核符合入学条件者,统筹安排至我区公办初中就读。同时区教育招生考试中心告知学生及家长完成义务教育后报考本市高中阶段学校等的相关政策和规定,家长签字确认后由区教育招生考试中心保存。
② 非本市就读的应届小学毕业生,请家长关注长宁区教育招生考试中心网站(https://kszx.chneic.sh.cn)中关于2026年长宁区小升初无备案学生信息采集说明或拨打电话021—62787558咨询办理登记的手续。申请时学生须持有效期内《上海市居住证》或《居住登记凭证》,父母一方须持有效期内《上海市居住证》,且一年内(2025年7月1日至2026年6月30日)参加本市职工社会保险满6个月(不含补缴)或连续3年(从首次登记日起至2026年6月30日)办妥的本市灵活就业登记,原籍户口簿(学生户口须随父或母),在长宁区居住的有效居住证明。经区教育招生考试中心审核入学条件并通过后,统筹安排至我区公办初中就读。同时区教育招生考试中心告知学生及家长完成义务教育后报考本市高中阶段学校等的相关政策和规定,家长签字确认后由区教育招生考试中心保存。
㈡ 本市户籍在本区就读的人户分离应届小学毕业生回户籍地或者居住地入学初中的申请办法
1. 本市户籍人户分离在本区就读的应届小学毕业生回户籍地所在区就读初中的申请
须凭户口本原件,向所在小学提出回户籍所在地就读申请,并在4月24日前网上填写《本市户籍学生回户籍(居住)地就读申请表》,不再参加本区的电脑派位和对口入学。
2. 本市户籍人户分离在本区就读的应届小学毕业生回居住地所在区就读初中的申请
须凭户口本原件、有效期内《本市户籍人户分离人员居住登记凭证》、房屋产权证(或上海市房地产登记证明、房屋租赁合同登记备案证明)等材料,向所在小学提出回居住地就读申请,并在4月24日前网上填写《本市户籍学生回户籍(居住)地就读申请表》,不再参加本区的电脑派位和对口入学。
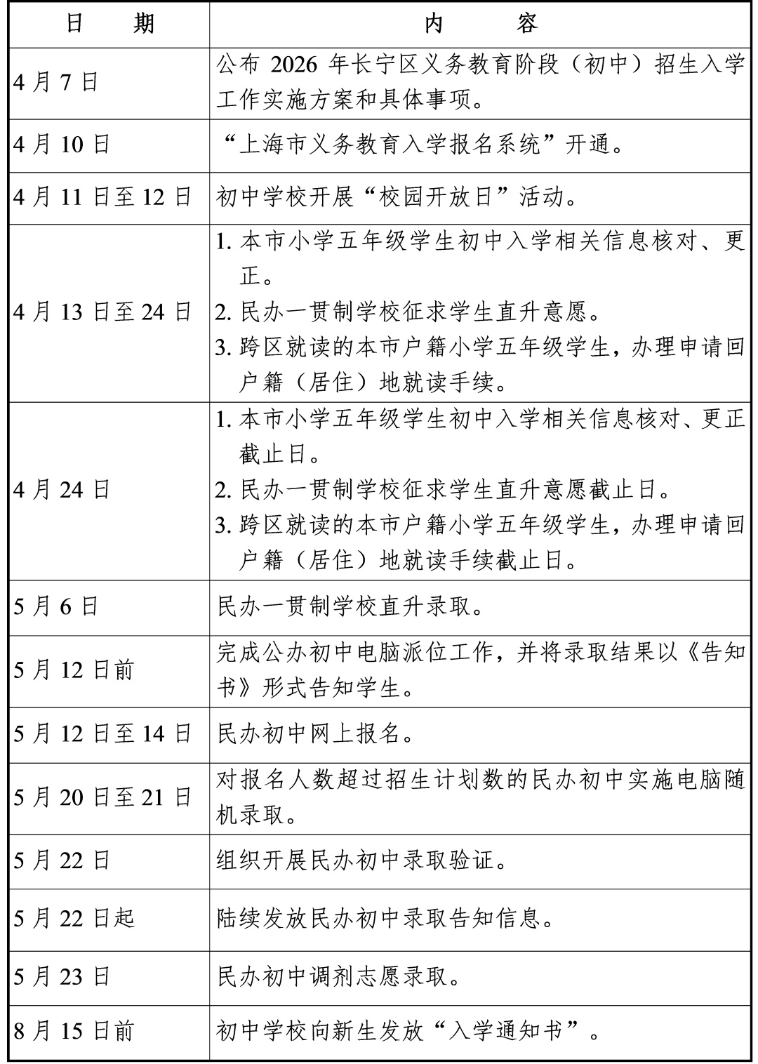
六、主要日程安排

七、备注
上海市义务教育入学报名系统
网址:shrxbm.edu.sh.gov.cn
或者“一网通办”网站义务教育入学专栏
上海长宁区门户网站 教育局
网址:www.shcn.gov.cn/cnjy
网上咨询:“上海长宁区门户网站 教育局”
首页“网上咨询”
长宁区教育招生考试中心
网址:https://kszx.chneic.sh.cn
咨询电话:021—62787558
(工作日9:00—11:30,13:30—16:30)
长宁区教育局基教办
咨询电话:021—22050727
(工作日9:00—11:30,13:30—16:30)
长宁区教育局
监督举报电话:021—22050723
(工作日9:00—11:30,13:30—16:30)
信访接待部门地址:长宁路679号
信访接待时间:周一~周四全天,周五上午
*以上所有条款解释权归长宁区教育局所有。
资料:上海长宁教育
编辑:陈 莎
责编:高 琴
*转载请注明来源于“上海长宁”