疲劳驾驶有风险,当驾驶人疲劳时,会出现视线模糊、动作呆板、精力不集中、反应迟钝等现象。如果仍勉强驾驶车辆,则可能导致交通事故发生。近日,公安部正式发布《机动车驾驶人疲劳驾驶认定规则》(GA/T 2372-2026),明确该新规将于6月1日起在全国范围内正式落地执行。

与以往不同,新规告别了“只看驾驶时长”的单一判定方式,采用更科学的三维立体认定标准,每一位机动车驾驶人都需重点关注,避免踩坑。
据悉,此次新规的核心变化是,采用“驾驶行为+生理状态+生活轨迹”三维判定模式,只要满足其中任一条件,即被认定为疲劳驾驶,监管更精准、更全面,切实筑牢道路交通安全防线。
针对日常驾驶中最易遇到的情况,新规明确了以下几类典型认定情形,大家可直接对照自查:
一是通用驾驶行为要求,适用于所有机动车驾驶人。连续驾驶机动车超过4小时未停车休息,或者停车休息时间少于20分钟的,均属于疲劳驾驶;
二是客运驾驶人在22:00至次日6:00期间,连续驾驶超过2小时未停车休息,或休息时间少于20分钟的,算疲劳驾驶;同时,这类驾驶人在24小时内累计驾驶时间超过8小时,也将被认定为疲劳驾驶;
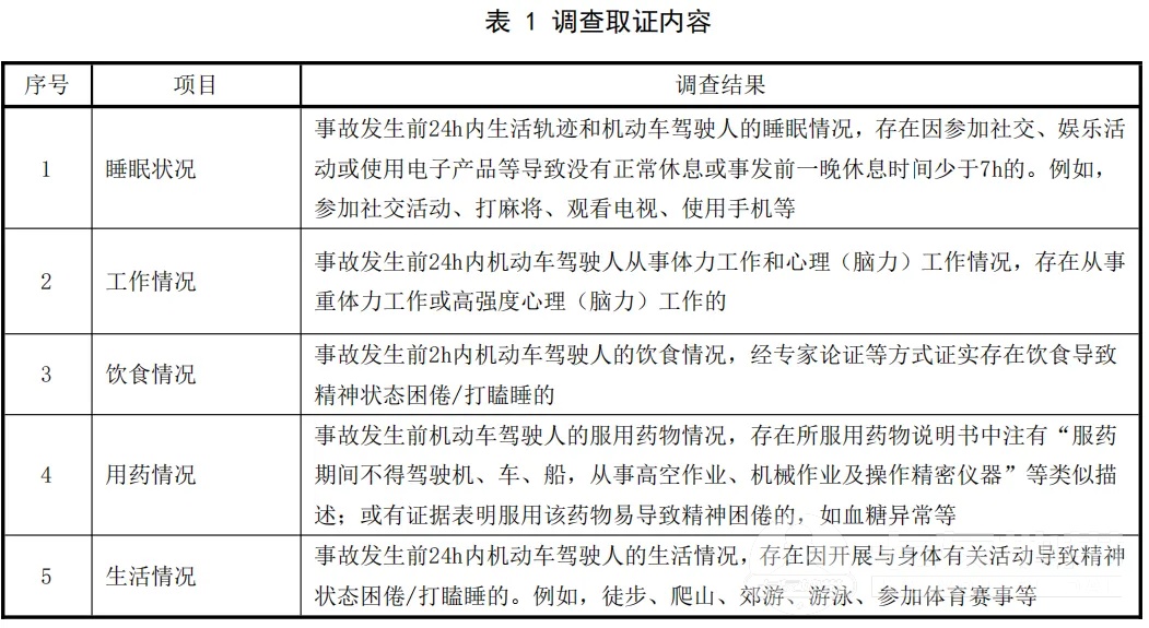
三是交通事故场景下的特殊认定。如果在道路交通事故中,驾驶人具备避险条件但未及时采取有效措施,经调查符合以下情形之一,可认定为疲劳驾驶:通过视频监控、脑电测量等设备监测到,事故发生前10分钟内驾驶人出现生理疲劳闭眼(双眼睑完全闭合并持续2秒以上),或疲劳程度脑电波特征判断数值小于30;驾驶人自身承认驾驶时精神难以集中、恍惚、困倦;调查证实驾驶人出发前的睡眠、工作、饮食、用药等生活情况,以及存在易导致疲劳的情形。


交警部门如何认定驾驶时间?据了解,执法人员可通过提取车载终端、监控平台的行驶记录数据,询问驾驶人、证人,调取卡口监控等多种方式,确定驾驶人的连续驾驶时间、停车休息时间和累计驾驶时间,取证更规范、更有依据。
新规的实施,标志着疲劳驾驶监管进入“精准化、全维度”时代。在此提醒广大驾驶人,疲劳驾驶不仅会面临相应处罚,更会严重威胁自身及他人的生命财产安全。6月1日起,各位机动车驾驶人务必严格遵守新规要求,合理安排驾驶时间,累了就停,切勿硬扛,自觉做到合规驾驶、安全出行。
送你一个新闻盲盒
快来打开看看吧


记者:李梦婷
编辑:叶芳芳
转载请注明来自上海徐汇官方账号
