你从百卅岁月的砥砺中走来
坚守“饮水思源、爱国荣校”的信念
我自时代浪潮的奋进中求索
担当“求实创造、为人师表”的使命
东川路上,800号与500号比邻而居
门对门的距离
是我们朝夕相伴的物理坐标
同频共振的理想
是我们勇立时代潮头的奋斗底色
@上海交通大学
百卅交大,风华正茂!
130岁生日快乐!
让我们携手同行
共同谱写教育强国、科技强国、
人才强国新篇章!



我们深知
服务国家战略
坚持落实立德树人根本任务
是顶尖大学的共同使命
在追求卓越的道路上
我们始终是亲密的同行者
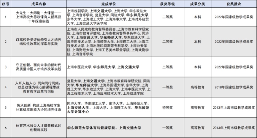
在国家级教学成果奖
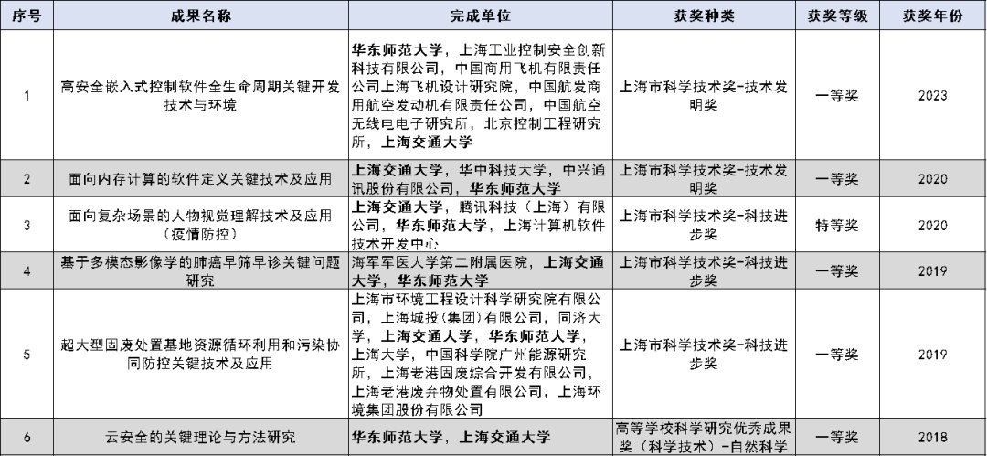
上海市科学技术奖
等重量级榜单上
我们的名字常常并肩出现

国家级教学成果奖、上海市教学成果奖

高等学校科学研究优秀成果奖、上海市科学技术奖
在海南崖州湾科技城
我们的研究院也毗邻而居
两校海南研究院之间
隔着的那条小路
也被命名为“莲花南路”
从上海到海南,跨越千山万水
我们的比邻之谊,延展到了天涯海角



我们在2025年联合成立了
“海洋塑料绿色循环联合实验室”
携手为海洋生态保护
实现“碳达峰、碳中和”战略
贡献协同攻关的硬核力量

华东师大海南研究院和上海交大海南研究院
联合成立“海洋塑料绿色循环联合实验室”
我们同处
“大零号湾”科技创新策源功能区
共同探索高校科技成果转化之路
从实验室的星火
到产学研的硕果
门对门的默契
化作并肩发力的实干
共同点燃这片热土的澎湃新动能


在人工智能的浪潮中
我们一同走在时代前沿
你成立人工智能学院
设立覆盖多领域的AI+微专业
发布人工智能综合改革方案
以“AI十条”为核心
全面布局人工智能赋能学科发展、科研创新
与人才培养的新格局

我深度参与国家人工智能赋能教育行动
与上海创智学院联合研发
“启创·InnoSpark”中国版人工智能教育大模型
推出全国首套全学段人工智能通识教材
成立空间人工智能学院、
人工智能金融产业研究院等
一批交叉学科平台
为学校未来发展培育新的增长点

2025年
我们同步开启更广阔的发展版图
你的闵行北校区
将成为服务未来产业的创新策源高地
而我的临港新校区
也将书写教育与科创的星辰大海新篇


我们坚信
打破壁垒、共享资源
才能为同学们创造
更广阔的成长天地
去年11月
我们的图书馆
正式开启“互通互借”服务
单月超2600人次的跨校探索
资源融合的“知识立交桥”
让我们的友谊越发牢固


十余年来,每到就业季
我们便携手举办大型联合招聘会
为毕业生就业搭建桥梁
提供一站式便捷服务
作为沪上高校联合招聘的标杆品牌
已累计服务数万名毕业生
引导广大学生投身国家关键领域建设
在更广阔的舞台担当奉献


毗邻的校园
同样的四季轮转
我们共享着沪上的晨曦与星光
我在樱桃河边
看樱花盛放
你在思源湖畔
看水波荡漾


我们共享
青春的活力
让智慧的光芒
在每一次击掌、每一次交锋
每一次合作中闪耀
在2025年上海市高校
五人制足球超级联赛上
来自上海52所高校的师生相聚
机器人开球、活力啦啦队点燃赛场
我们在南片区首场友谊示范赛中
上演精彩对决
展现奋勇拼搏的竞技风采


“过条马路就能跨校上课”
已成为我们的日常
交大龙舟队竞渡樱桃河
我们的皮划艇也曾探访过致远湖
三条水路相连,你来我往间
是“门对门”独有的浪漫与亲近


今年春季学期
我们在3月2日同步开学
步调一致,默契正好
在最好的时节
我们一起向着新知出发


我这里,群贤堂的白墙
铭记着历史与思想的回响
你那里,老图书馆的红砖
承载着求知与笃行的力量


我的“求实创造,为人师表”
体现科学精神与教育情怀
是华东师大人
对科学家精神和教育家精神的最好诠释
你的“饮水思源”立在碑石之上
与“爱国荣校”精神一起
由一代代交大人传承接力



百卅荣光,前程浩荡
比邻而居,携手同行
亲爱的邻居
@上海交通大学
130岁生日快乐
未来
愿与你共同追求卓越
与家国同频,与时代共振!
聚焦国家重大战略需求
加强科技自主创新和人才自主培养
在促进产学研深度融合上
实现更多突破
共赴下一个十年、百年!
组稿|华东师范大学党委宣传部
上海交通大学党委宣传部
图片|视觉交大 校园映画 南洋通讯社 等
文|张韧孜 陈杨泽轩 周欣怡 陈晨
编辑|陈杨泽轩 陈晨
责任编辑|潇岚
