
在变革涌动、挑战与机遇交织的时代,唯有不断超越自我,才能突破认知的边界,拥抱未来的无限可能。
什么是高级研修项目(急需紧缺人才培养项目)?
高级研修项目的研修对象主要为本市相关行业领域中、高级专业技术人员或经营管理人才,急需紧缺人才培养项目的培养对象为本市经济社会某一专业领域急需紧缺的中青年骨干专业技术人员,适当向基层一线人才倾斜。每期项目学员不少于50人,其中基层专业技术人员不低于30%。
每期项目的培训时间为3至5天,由办班单位精心设置培训项目课程,邀请权威专家授课,采取主题报告、专题研讨、学术交流、现场教学等多种有效方式进行培训。
学员完成规定的培训课程后,由办班单位进行考核,并及时为考核合格者登记相应的培训学时,所获学时将在上海市专业技术人员继续教育公共服务平台记录为当年度继续教育专业科目学时。各单位可将培训学时作为专业技术人员考核、职称评聘、岗位聘任(聘用)的重要依据。
本市高级研修项目(急需紧缺人才培养项目)选题征集通知核心要点
按照高水平、小规模、重特色的原则,围绕本市重大工程、重大任务,瞄准关键领域、攻坚核心技术,计划遴选实施约80个选题、培养培训约5000人。
1.服务国家和本市重大战略
2.对接重点领域产业需求
3.突出数字技术人才培育
提供学员住宿的项目原则上在市郊举办或面向长三角地区招收学员,资助经费不超过12.7万元/项;不提供学员住宿的项目,资助经费不超过7万元/项。
1.主管部门确定项目选题。
2.主管部门推荐承办单位。
3.主管部门和承办单位申报选题。
项目申报采用线上申报方式,申报入口:登录上海市人力资源和社会保障自助经办系统(网址:https://zzjb.rsj.sh.gov.cn/zzjbdl/jsp/login.html)
每家承办单位原则上重点申报1个项目,2026年4月15日前完成线上申报工作。
查看文件,请点击阅读原文
2026年国家级高研项目最新资讯
为培养造就一批创新型、应用型、技术技能型人才,营造以人才高质量发展支撑中国式现代化的良好社会氛围。近日,人社部正式印发2026年高级研修项目计划。
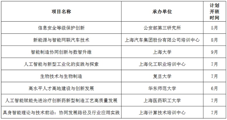
2026年本市共有8个项目入围国家级项目(见下表),这8个项目分别由6家国家级专业技术人员继续教育基地和2家市级专业技术人员继续教育基地承办。

《2026年专业技术人才知识更新工程高级研修项目计划》原文(https://www.mohrss.gov.cn/xxgk2020/fdzdgknr/qt/gztz/202604/t20260401_571503.html)