公积金冲还贷方式变更
市民申请提取住房公积金归还住房贷款后,按照之前确定的年冲或者月冲还贷方式执行满一年的,可根据自身情况变更提取还贷方式。
公积金贷款期间,符合条件的借款人通过“随申办市民云”,即可在线申请冲还贷方式变更!具体如何办理?一起来看看↓↓↓
在线办理指南
1、主贷人打开“随申办市民云”(APP/微信小程序/支付宝小程序),在首页搜索框中输入关键词“冲还贷”,找到“提取住房公积金归还贷款方式变更(冲还贷方式变更)”服务,点击进入。


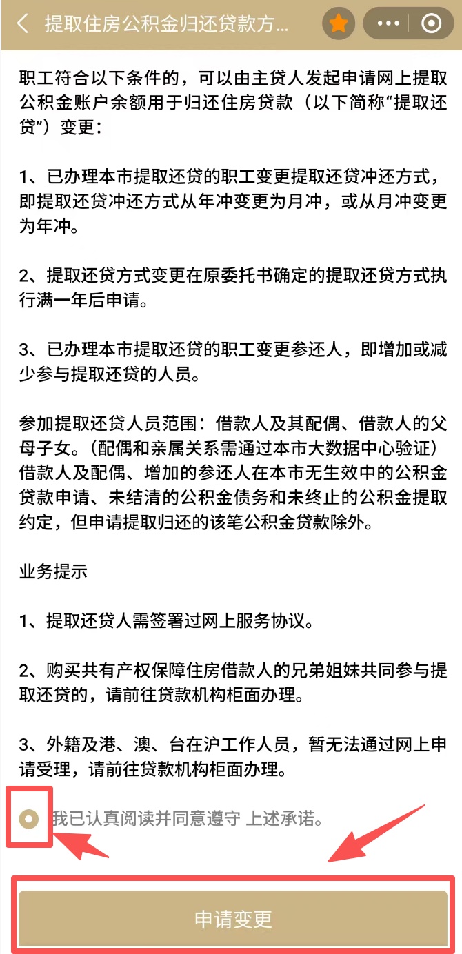
2、选择“主贷人申请”,仔细阅读办理须知,确认无误后,勾选“我已认真阅读并同意遵守上述承诺”,点击“申请变更”。


3、选择需要变更的提取还贷业务,核对信息,点击“下一步”。

4、确认变更信息无误后,点击“确认提交”,阅读并确认提示信息。



5、再次核对变更信息,阅读并勾选同意《提取住房公积金归还住房贷款委托书附则》后,点击“申请变更”按钮,借款人即可完成申请提交。


6、如存在其他参与提取还贷人员,借款人成功提交申请后,所有参与提取还贷人员需登录“随申办”,于申请当日24时前(若申请当日为提取还贷受理截止日,需在当日17时前)在“提取住房公积金归还贷款方式变更(冲还贷方式变更)”服务中选择“参还人确认”,完成变更确认。

7、经所有参与提取还贷人员确认后,变更申请即时生效,借款人可以在申请当日24时前(若申请当日为提取还贷受理截止日,需在17时前)通过“提取住房公积金归还贷款方式变更(冲还贷方式变更)”服务“查询和撤销”入口撤销变更。

重要提示
提取还贷方式变更需在原委托书确定的提取还贷方式执行满一年后申请;
所有参与提取还贷人员必须在申请当日24时前登录个人账户的提取还贷方式变更业务完成变更确认,如申请当日为提取还贷受理截止日,所有参与提取还贷人员必须在当日17时前完成确认(每月的受理截止日以市公积金中心公告为准),否则本次提取还贷方式变更为无效申请;
经所有参与提取还贷人员确认后,变更申请即时生效,借款人可以在申请当日24时前撤销变更(如申请当日为提取还贷受理截止日,需在17时前撤销变更),变更后一年内不允许再次提出该笔贷款业务的提取还贷方式变更申请;
4月提取还贷受理截止日次日至当年9月提取还贷受理截止日期间完成业务办理的,年冲批次为9月批次;9月提取还贷受理截止日次日至次年4月提取还贷受理截止日期间完成业务办理的,年冲批次为4月批次。
职工为外籍及港、澳、台在沪工作人员的,目前暂无法申请个人网上提取还贷方式变更。
资料来源:上海公积金
往期推文SUI SHEN BAN
最高可给付30.24万元!这项保障计划全新升级!4月1日起个人参保开启→
宝宝出生,怎么办理居民医保参保?攻略来了!符合条件还可“免申办”→
上海新打工人必看!试用期规定要知道!这些实用服务也请收好→
假期踏青出游指南!在沪游玩、出行用得上!
【最新】上海地铁双线进展来了!崇明线这条“主动脉”高速贯通!15号线“智能穿江”!


点击下载
“随申办”
APP
点击关注
“随申办”
小红书