
教师招聘(第二期—新开办学校)
平台报名时间:
4月10日10:00~4月12日15:00
平台缴费时间:
4月13日10:00~4月14日15:00
(如有变化以平台公布为准)
复制以下网址,打开浏览器粘贴并跳转
或点击阅读原文
可进入
http://bsszzp.bsedu.org.cn/website/online/exam_list.zul

2026年上海市宝山区师资招聘公告(第二期)岗位及流程公布→
宝山区教师招聘报名步骤
步骤一
进入宝山区师资招聘平台
点击“网上报名”
即可进行线上注册
填报个人信息
选择具体学校岗位报名

步骤二
扫码关注技术支持公众号
届时会点对点推送后续的各类通知
(报名考试招聘期间请不要取消关注公众号)

步骤三
学校对应聘人员进行审核
应聘人员可通过平台查询结果

步骤四
学校审核通过的人员
在网上支付笔试费用
(支持微信扫码支付)

步骤五
应聘人员打印准考证
参加笔试
(学科测试、综合测试)

步骤六
应聘人员可通过平台
查询笔试、面试、试教成绩
以及拟录用结果

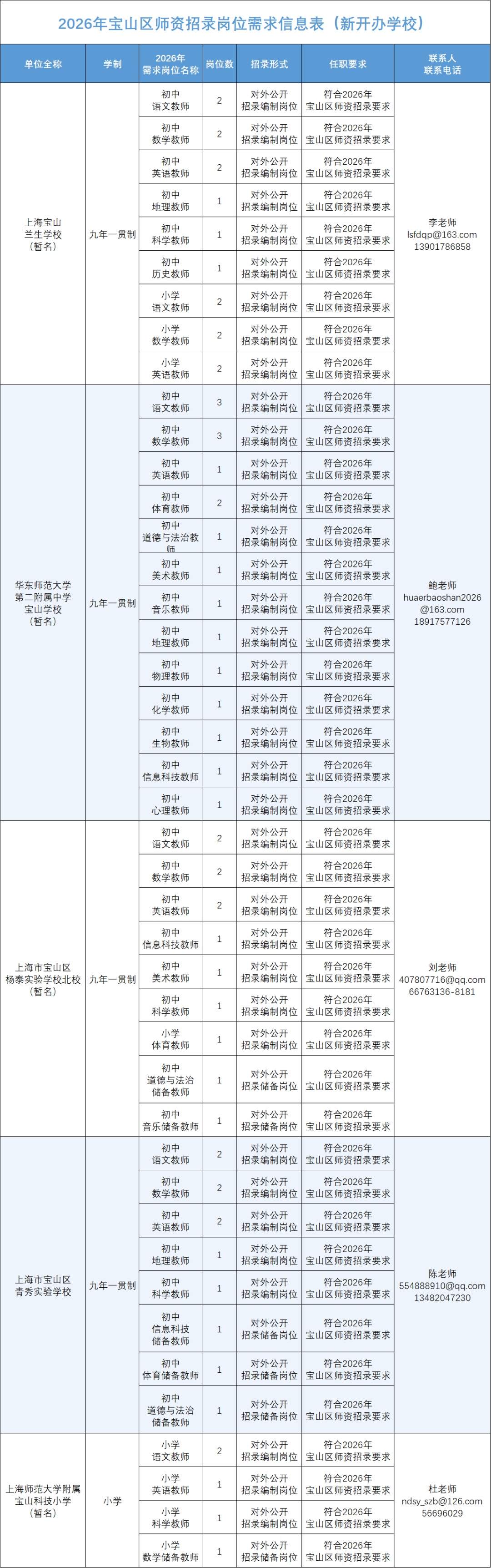
宝山区师资招聘岗位信息

通讯员:王韵骁
编辑:陆天宇
资料:宝山教育
*转载请注明来自上海宝山官方微信

